1. Cursos
  2. INFORMACIÓN COMERCIAL
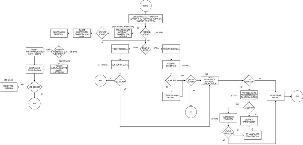
  3. DIAGRAMA DE FLUJO SIN MEDIO DE COMUNICACIÓN
Navegación
Inicio └INFORMACIÓN COMERCIAL └DIAGRAMA DE FLUJO SIN MEDIO DE COMUNICACIÓN

INFORMACIÓN COMERCIAL

0 %
Contenido del curso
  • GENERALIDADES
    • TRABAJO EN EQUIPO
    • FRENTE ESTABILIZACIÓN DE EL SERVICIO
    • IMPORTANCIA DEL TÉCNICO EN EL ÁMBITO COMERCIAL
  • CRM
    • Como crear un CRM 20 de feb 2026
    • PROCESO DE SEGUIMIENTO DE CRM.drawio
      • Imagen
    • GESTIÓN DE LA CRM
  • Temas comerciales
    • La Neuroventas y su aplicación
    • ¿Cómo llegar a un cliente Pymes?
    • ¿Qué es la imagen personal y por qué es tan importante en la atención al cliente?
    • Asesores responsables de generar trabajo para el personal técnico.
    • Extensión de antenas para equipos LUN
    • Guía de prospección de Nuevos Clientes
    • PROSPECCIÓN DE CLIENTES
  • TVEM
    • Historia TVEM
    • SERVICIOS DE LA COOP CALCETA
    • CARACTERISTICAS DE MÁQUINA KD-10
  • NORMATIVAS
    • NORMATIVA DE REINGRESOS
    • CONTROL DE EXEPCIONES
    • DIAGRAMA DE FLUJO SIN MEDIO DE COMUNICACIÓN
  • PROCEDIMIENTOS- USO DEL SISTEMA
    • CREACIÓN DE INICIATIVAS- CRM-SO
  • POLÍTICAS
    • PDF, POLITICA DE NEGOCIACIÓN DE SERVICIO 2024

DIAGRAMA DE FLUJO SIN MEDIO DE COMUNICACIÓN

Anterior Fijar como hecho Próxima
Pantalla completa
DIAGRAMA DE FLUJO SIN MEDIO DE COMUNICACIÓN
  • Sobre
  • Comentarios (0)
  • Estadísticas
  • Compartir
Vistas
1 Número de vistas
1 Vistas de miembros
0 Vistas públicas
Acciones
0 Me Gustan
0 No me gusta
0 Comentarios
Compartir en Redes Sociales
Compartir enlace
Compartir por correo

Por favor iniciar sesión para compartir esto infographic por correo.

Incrustar en tu sitio web
© 2025 Scanner Express ® Ecuador